As a leading manufacturer of industrial reverse osmosis water systems, Shenghe helps your business obtain high-quality water at lower costs. We use state-of-the-art technology to reduce wastewater discharge, lower energy consumption and increase water flow.
Our industrial reverse osmosis water systems are designed to be robust, lightweight, and user-friendly with simple operation. All equipment is customizable, rigorously quality-controlled, and ready for immediate deployment. We also provide high-quality environmental protection equipment, water treatment systems, and a wide range of spare parts.
In addition, we also have perfect after-sales service to help you install and debug the equipment. If your equipment needs maintenance and maintenance in the future, we also have professionals to operate in your city.
Definition:
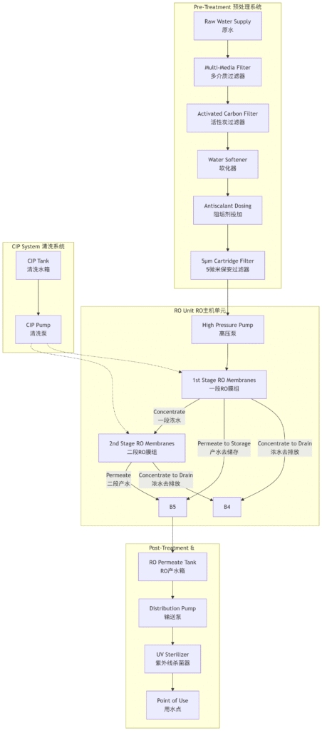
An industrial reverse osmosis system is a physical separation process in which high pressure is applied to force raw water through a reverse osmosis (RO) membrane to remove dissolved salts, organic matter, microorganisms, and other impurities from water on a large scale.
Main purpose: to provide stable, reliable, large quantities of water supply that meets strict water quality standards (e.g., desalinated water, pure water, high-purity water) for industrial production processes.


Reverse osmosis process:
Industrial reverse osmosis systems typically consist of pretreatment units, high-pressure pumps, membrane modules, and control systems. Raw water undergoes pretreatment to remove macromolecular impurities before being pumped into the RO module. As the system’s core component, the RO membrane features nanoscale pores that allow only pure water to pass through. High-efficiency RO membranes effectively eliminate various contaminants from tap water, brackish water, or well water, including hardness, minerals, chlorine, odors, color, heavy metals, dissolved salts, suspended solids, bacteria, organic matter, and other pollutants.

The cost of an industrial reverse osmosis system depends on the type of water purification system, flow rate, brand, installation costs, and the quality of the reverse osmosis membrane. Shenghe has its own factory, so we can offer you a competitive price.
Company Profile:
Shenghe Environmental Protection Co., Ltd. is headquartered in Yixing City, Jiangsu Province, which is known as the “Environmental Protection Capital” in China and located by the shore of Taihu Lake. The company focuses on the field of environmental protection technology and is dedicated to the research and production of eco-friendly products. Our main products include water treatment equipment, such as reverse osmosis devices, sludge dewatering machines, mechanical grates, aerators, automatic dosing devices, as well as electrical control cabinets and fillers, activated carbon, etc. We not only produce high-quality and stable products but also offer comprehensive after-sales services including equipment installation, commissioning, operation and maintenance. The mission of Shenghe Environmental Protection is to serve customers and lead the environmental protection cause. Our professional production and operation maintenance team provides you with the best solutions and services.

Previous :
Schneider cabinet electrical control cabinetNext :
Reverse Osmosis MachineIf you are interested in our products and want to know more details,please leave a message here,we will reply you as soon as we can.
Categories
Our company provides high quality and stable products, including reverse osmosis system, sludge dewatering machine, mechanical grille, dosing device, electrical control cabinet, etc., our professionals will provide you with installation, commissioning, operation, and follow-up maintenance services to help you solve problems!
Yixing Shenghe Environmental Protection Co., Ltd.
IPv6 network supported